Hire Flow Diagrams
Created by Gavin Howard, last modified on Apr 07, 2021
This document shows the Hire Booking and Pickup Process:
[
(/attachments/1073545948/1090060891.pdf)]
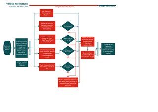
This document shows the Hire Return Process:
[
(/attachments/1073545948/1090060897.pdf)]
Related articles
- Hire Rate Cards (2022)Gavin Howard
- UTE Rate Card (2021)Gavin Howard
- UTE Rate Card (2022)Gavin Howard
- Van Rate Card (2022)Gavin Howard
- Van Rate Card (2021)Gavin Howard
